In electronics, we frequently undervalue the significance of electrical load design. Electronic load design, however, is a crucial component of ensuring that power supplies, batteries, and DC-DC converters operate correctly and to the desired specification for those who comprehend its significance. How else could you test the power source of your medical device or your electric car’s battery without using an electronic load design? It’s a meaningful (yet frequently disregarded) component of the electronic universe. We’ll go over the fundamentals of designing an ideal electronic load in this article, including the significance of the process and the factors you must consider. Then, let’s begin our exploration of the fascinating world of electrical load design!
Electronic Load Design: Definition
Electronic load design is building a device that can simulate an electrical load for testing and characterizing electronic circuits and components. Typically, you must interface the electronic gear with a power source to evaluate the equipment’s functionality, such as power supplies, batteries, and DC-DC converters.
Importance of an Electronic Load Design
Electronic load design is essential in many applications where assessing and characterizing electronic circuits and components is needful. It requires designing a device that can simulate an electrical load, usually used with a power supply, to assess the performance of gadgets like power supplies, batteries, and DC-DC converters. The following are the top five benefits of electrical load design:
1. Creating power supply circuits:
Electronic load design is crucial to create power supply circuits that can satisfy the planned application’s demands. Designers can test the performance of the power supply under various circumstances by simulating the anticipated load of the power supply with an electronic load. This action makes it possible for engineers to optimize the design of the power supply circuit, ensuring that it can efficiently and dependably give the necessary power to the load.
2. Testing power supplies:
Electronic loads can help test power supplies to ensure they are working correctly and comply with the specifications. An electronic load can verify that the power supply can deliver the required power and voltage levels without overheating or harming the device by simulating the anticipated load on the power supply. This step is crucial when power sources are essential, like in medical devices, where an inadequate power supply could have disastrous effects.
3. Characterizing power supply performance:
We can easily describe a power supply’s efficacy using an electronic load, which enables designers to pinpoint problems like voltage ripple, noise, and transient response. In addition, an electronic load can assist designers in determining the power supply’s efficiency, stability, and accuracy, ensuring that it can meet the necessary specifications by simulating the anticipated power supply load.
4. Handling high currents:
Electronic load design is crucial when handling high currents, such as in the power supplies for electric cars or industrial machinery. Manufacturers can rigorously test the power supply performance using an electronic load that can withstand high currents without overheating or breaking.
5. Meeting strict transient-response specifications:
Transient response is essential in power supply design, especially for uses that call for quick load changes, like high-performance computing or telecommunications equipment. An electronic load can provide the fast and precise load changes needed to satisfy the demanding transient-response specifications of these uses. By doing this, you can guarantee that the power supply will comfortably give the necessary power and voltage levels without voltage droops or overshoots, ensuring reliable operation at all times.
Factors to Consider When Designing an Optimal Electronic Load

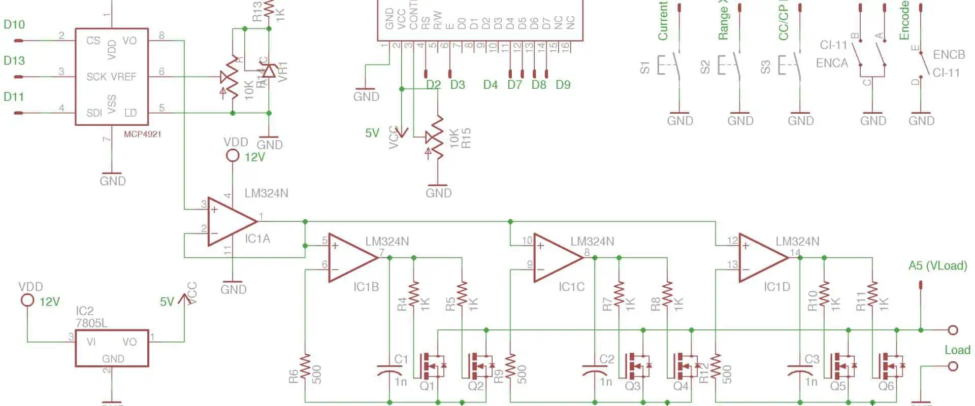
Designing an electronic load requires careful consideration of various factors, including operational amplifier selection, MOSFET selection, and board layout. Each of these factors plays a critical role in determining the overall performance of the electronic load. The following are the key considerations that designers must take into account when designing an optimal electronic load:
1. Operational Amplifier Selection
Op-amps, or operational amplifiers, are crucial parts of an electrical load. They amplify the voltage signal from the input and use it to operate the MOSFETs that supply the load to the test device. As a result, the selected op-amp can significantly impact the electronic load’s accuracy, stability, and noise qualities.
When choosing an op-amp for an electronic load
, designers must consider the required bandwidth, input voltage range, output voltage range, and noise characteristics. In addition, the gain bandwidth product, slew rate, and input offset voltage are additional factors to consider. Let’s examine each of these elements in more detail:
ร Bandwidth:
The bandwidth refers to the range of frequencies the op-amp can work efficiently. For an electronic load, the op-amp must reliably amplify signals over a broad frequency range, from DC to several kHz. This requirement is crucial when checking power supplies or other gadgets that might contain a lot of ripple or noise.
ร Input Voltage Range:
The input voltage range of an op-amp describes the highest and lowest voltages it can withstand without overheating or damaging. The input voltage range of an electronic load must be large enough to handle the range of anticipated input voltages from the test device.
ร Output Voltage Range:
The output voltage range of an op-amp refers to the highest and lowest volts it can produce at the output. The output voltage range of an electronic load must be adequate to operate the MOSFETs and supply the required load to the test device.
ร Noise Characteristics:
Noise characteristics refer to the quantity of unwanted electrical noise an op-amp introduces into a system. Low noise is necessary for an electronic load to operate steadily and with precise measurements.
ร Gain Bandwidth Product:
Combining an op-amp’s gain and bandwidth forms its gain bandwidth product (GBP). Typically, a higher GBP indicates a better performance because the op-amp can sustain a high gain over a broader frequency range.
ร Slew Rate:
An op-amp’s slew rate is the fastest rate at which its output can shift. Like GBP, a higher slew rate indicates a better performance since it means the op-amp can react to changes in the input signal more rapidly.
ร Input Offset Voltage:
An op-amp’s input offset voltage is the voltage that you must apply at its inputs to cancel out the output voltage without an input signal. A lower input offset voltage typically suggests better performance because it allows the op-amp to produce more accurate output voltages.
2. MOSFET Choice:
MOSFET is the primary switching component in electrical loads. They must handle high currents and voltages while keeping low on-resistance and quick switching speeds because they act as the load for the tested device. When choosing MOSFETs for an electronic load, designers must consider several factors, including voltage rating, current rating, on-resistance, and switching speed.
- Voltage Rating: The maximum voltage that a MOSFET can endure without malfunctioning is the MOSFET’s voltage rating.
- Current Rating: The MOSFET’s current rating indicates the highest current that a MOSFET can manage without overheating or suffering damage. The MOSFETs in an electronic load should handle the maximum current the test device will likely draw.
- On-Resistance: The channel’s resistance between the source and drain terminals when you switch the MOSFET on is its on-resistance. Better performance is typically possible with a reduced on-resistance because you can apply a more accurate load to the device you are testing with the MOSFET.
- Switching Speed: The MOSFET’s switching speed describes how quickly it can flip on and off. Since the MOSFET can react rapidly to changes in the input signal, a faster switching speed typically suggests better performance.
- Thermal considerations: To avoid overheating and harm, designers must ensure that MOSFETs undergo proper cooling while operating. It might be necessary to use heat traps or other cooling systems for this.
3. Board Design:
The board layout is crucial for an electronic load to work at its best. Unwanted noise, interference, parasitic capacitance, and inductance can all result from a poorly planned board layout, harming the load’s performance. Therefore, designers must consider several variables, such as component placement, ground layout, and thermal management, when creating the board plan for an electronic load.
- Placement of Components: How you organize your components on a board can significantly affect how well a load works. To improve the precision and stability of the load, you should minimize the parasitic capacitance and inductance when placing components. Because the op-amp and MOSFETs are in charge of amplifying and controlling the load, their location is crucial.
- Ground Layout: The board’s ground plan is essential for reducing interference and noise. A well-planned ground structure can lessen the effect of stray capacitance, inductance, and ground loops. To avoid ground loops and guarantee proper grounding, it’s crucial to ensure the ground plane has a secure attachment to the chassis or other ground points.
- Thermal Management: Thermal management is essential because MOSFETs produce heat while operating, so designers must ensure they have a proper cooling system to avoid overheating and harm. It might be necessary to use heat traps or other cooling systems for this. In addition, the board architecture must efficiently transfer the MOSFETs and other heat-generating components away from the board.
Applications of Electronic Load Design

The following are the various applications of electronic load design in different industries:
1. Automotive:
Electronic loads in the car sector help test battery management systems, charging systems, and DC-DC converters. In addition, electronic loads help model the electrical loads of different vehicle components, such as lighting systems, power windows, and other electronic devices, in automotive applications. This capability aids in ensuring that the electrical system of the car is in good working order and can support the load demands put on it.
In addition, the testing of electric and hybrid cars also employs electronic loads. The battery management system (BMS) is essential to these vehicles. It controls the battery pack’s state of charge, monitors it, and ensures the battery is working within safe parameters. The BMS can precisely track the battery’s performance by simulating the weights on the battery pack using electronic loads.
2. Computing:
The computing industry also employs electronic load designs in testing power supply circuitry used in servers, workstations, laptops, and other electronic devices. Moreover, they also simulate the different loads that a computer system might encounter, such as the CPU, hard drive, and graphics cards. This step aids in ensuring that the power supply is safe to use and can support the demands put on it.
Electronic loads can also evaluate the thermal performance of computer systems in addition to power supply circuits. Electronic loads can assist in identifying parts of the system that may be prone to overheating by simulating the heat produced by different components.
3. Aerospace:
In aerospace, electronic load designs help test power supply circuits and electrical parts used in aircraft and spacecraft. In addition, these designs help simulate electrical loads of different components, including avionics, navigation, and communication systems. This action makes it easier to verify that the electrical system is reliable and capable of supporting the demands made on it.
Additionally, electronic loads are helpful when evaluating satellite power systems. Solar cells that turn sunlight into energy power satellites. To correctly model the performance of the electricity system, engineers simulate the loads on the solar panels using electronic loads.
4. Telecommunications:
Electronic loads are frequently applicable in the telecommunications sector for testing power supply lines and backup power systems used in cell towers, data centers, and other communication infrastructures. Additionally, they simulate electrical loads of different components, including routers, switches, and servers. This action aids in ensuring that the power supply is safe to use and can support the demands put on it.
Electronic loads can evaluate the thermal efficiency of communication infrastructure and test power supply circuits. In addition, electronic loads can aid in locating parts of the infrastructure that might be vulnerable to overheating by simulating the heat produced by different components.
5. Electronics
Testing power supplies, batteries, and renewable energy systems are just a few of the many electronic uses that employ electronic loads. In addition, electronic loads help model the various loads these systems might encounter, allowing engineers to precisely modify the system’s performance.
The testing of LED illumination systems also employs electronic loads. A steady current source is necessary for LED lighting devices to operate correctly. Engineers can precisely predict the system’s performance by simulating the loads on the LED illumination system with electronic loads.
Conclusion
The proper operation of different electrical components and circuits depends on electronic load design. Electronic load design can help you optimize the performance of your system and ensure that it can handle the required load, whether you’re looking at power sources, batteries, or LED illumination systems. From the automotive to the aerospace sectors, electronic load design is an essential tool for any engineer or technician looking to evaluate the performance of their electrical components. Therefore, remember to include an electronic load design in your toolkit when testing and characterizing an electronic circuit or component. You’ll be happy you did.










































